ENGLISH
丨
中文
首页
产品中心
仪器
试剂盒
新闻动态
公司新闻
行业新闻
媒体新闻
创新驱动
知识产权平台
院所联盟合作平台
产品首创平台
国家科技支撑项目
技术研发前景平台
医疗器械注册证
JYR空课
人才招聘
人才策略
人才培养
员工天地
人才招聘
关于我们
关于我们
企业文化
公司荣誉
意见反馈
联系我们
公示
解决方案
您的位置~:首页 / JYR空中课程
JYR参考文献
JYR空中课程
JYR空中课程
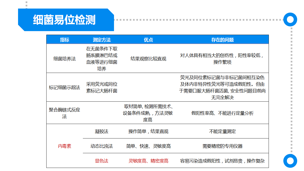
肠道屏障功能评价的临床意义